info@mfa.gov.ct.tr
+90 392 601 1800
Selçuklu Caddesi Lefkoşa 99010 Kuzey Kıbrıs Türk Cumhuriyeti
English
|
Türkçe
Ministry of Foreign Affairs
Turkish Republic of Northern Cyprus
Ministry of Foreign Affairs
Turkish Republic of Northern Cyprus
Home
Ministry
The Minister
Biography, mandate and contact information
Former Ministers
Ministers who have served in all terms
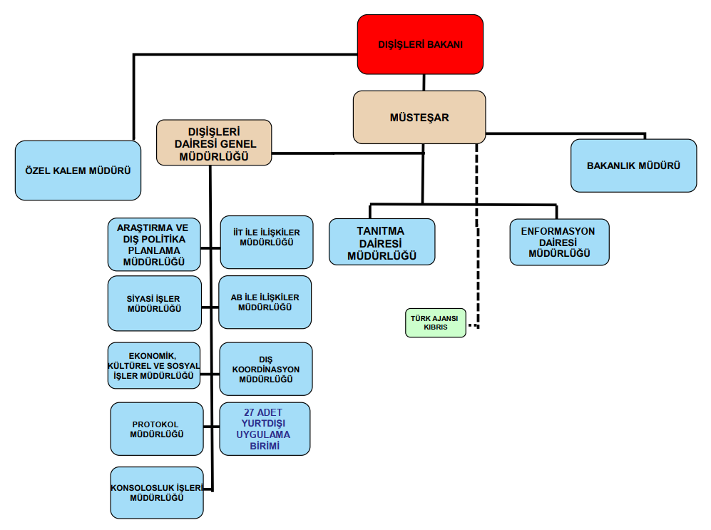
Organizational Chart
Departments and areas of responsibility
Laws and Regulations
Relevant legislation texts
News
Foreign Policy
Relations with Türkiye
Relations with the Republic of Türkiye
Relations of Gulf States
Diplomatic relations with Gulf States
International Organisations
Relations with international organisations
United Nations (UN)
Relations with the United Nations
Organization of Islamic Cooperation (OIC)
Relations with The Organisation of Islamic Cooperation (OIC)
Economic Cooperation Organization (ECO)
Relations with the Organisation of Economic Cooperation (ECO)
Parliamentary Assembly of Council of Europe (PACE)
Parliamentary Assembly of Council of Europe (PACE)
Organization of Turkic States (OTS)
Organization of Turkic States (OTS)
Turkish Cypriots Living Abroad
Turkish Cypriots Living Abroad
Consular Info
Visa Regulations
Visa regulations and practices
Missions Abroad
Our missions abroad
Honorary Representatives
List of honorary representations
Foreign Missions in TRNC
Foreign missions in our country
For Consular Matters and Other Inquiries
Other consular services
Others
Historical Perspective
Historical Perspective
Failed Negotiation Processes
Failed Negotiation Processes
Our vision for Two-State Solution
Our vision for Two-State Solution
Current Situation on the Island
Current Situation on the Island
Contact
English
|
Türkçe
Home
›
Corporate
›
Organizational Chart
Organizational Chart
Ministry organizational structure; units, departments and affiliated directorates.